四川大学艺术学院2026年普通招考博士研究生招生简章
2025年度博士招生工作已全部结束,目前部分院校已进入2026年博士招生阶段,接下来华慧考博老师将持续为大家更新2026年博士招生考试折最新情况。请大家即时关注华慧考博网(www.hhkaobo.com)老师为大家更新2026年国内各院校的博士招生信息及备考经验指南!
欢迎广大考生咨询(微信号huahuikaobo),华慧考博官方电话(4006224468),QQ群(611435032)入群确认信息请填写(华慧考博咨询老师)加入群以后,请务必修改你的群名片为你的姓名。谢谢配合!
四川大学艺术学院2026年普通招考博士研究生招生简章
四川大学艺术学院坐落于四川大学江安校区明远湖畔,是西南地区首个获得艺术学科博士授权点的单位。学院现拥有艺术学和设计学学术学位,以及美术与书法专业学位博士授权点,以及艺术学博士后科研流动站,下设8个研究方向。
我院2026年博士研究生全部实行“申请-考核”制招生。
一、招生计划
我院2026年计划招收博士研究生总计10人,实际招生人数待国家下达2026年招生计划后做适度调整。
二、报名
(一)报考条件
1. 考生须思想品德良好,身体健康,具备《四川大学2026年博士研究生招生章程》规定的各项报考条件。
2.报考艺术学院博士研究生的外语条件
申请者外语水平需至少达到其中一项者方可申请参加学院考核制的招生工作。
〔第(1)-(3)条为2021年6月1日至报名截止日期前的成绩〕:(1)国家大学英语六级成绩≥425分;(2)托福成绩≥80分;(3)雅思成绩≥5.5分;(4)在英语国家或地区获得过硕士或博士研究生学位(2023年9月以后),且获得教育部留学服务中心提供的学位认证。
3.报考艺术学院博士研究生的学术条件
具有本专业较好的专业理论基础和较强的专业创作能力,以下所有学术成果时效为2021年1月至报名截止日期前。需具备以下条件之一:
(1)近五年内至少以本人为第一作者,或硕士导师为第一作者、本人为第二作者的身份在北京大学《中文核心期刊要目总览》来源期刊及以上级别期刊上至少发表1篇与报考专业相关的学术论文,且论文必须为现刊;
(2)参与完成硕士导师主持的省级以上(含省级)科研项目(结项证书载明为项目组员,且含项目负责人排名前3),并且该项目获得省级以上(含省级)的社科成果奖。
美术与书法专业博士学位申请者,除满足上述基础条件外,还须满足以下创作成果条件:以第一作者身份创作的艺术作品,曾至少一次参加省级以上(含省级)美术或书法展览。作品参展时间须在2021年1月1日至报名截止日期之间(以参展证书日期为准)。
凡以外文期刊上发表的外文论文作为申请材料的同学,除提交发表论文原件之外,还须提供A&HCI、SSCI、SCI等论文期刊数据库检索报告。
4.必须由两名与报考专业相关的正高职称专家分别出具的书面推荐书。
5.已获学士学位(但未获硕士学位)6年或6年以上的人员,同时具备下列条件,可视为同等学力人员,需满足以下所有条件:
获得学士学位并在该专业或相近相关专业工作6年及以上;
以第一作者身份在全国核心期刊上发表2篇及以上与所报考学科专业相关的学术文章;
已修读完与报考专业相关的硕士必修课程并提供成绩合格证明;
外语通过六级或通过在职人员申请授予硕士学位外语考试;
复试时,须加试两门所报考学科专业的硕士专业主干课程;
当年不得同时报考四川大学博士和硕士两个层次的研究生。
(二)网上报名和缴费
网上报名和缴费时间为2025年11月27日9:00至2025年12月17日22:00。考生报名前务必仔细阅读《四川大学2026年博士研究生招生章程》和我院博士研究生招生简章、招生专业目录,按要求完成网上报名和缴费。未在规定时间内进行报名和缴费者视为报名无效,不能进入下一环节。
(三)提交申请材料
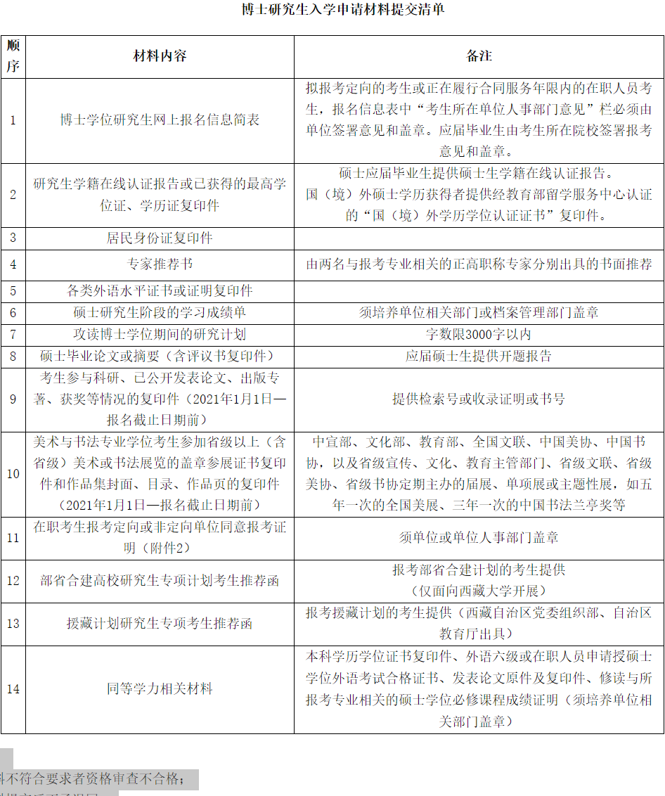
符合报考条件的人员须下载“提交博士研究生入学申请材料自查表”(附件1),按顺序整理材料,并在2025年12月19日下午17点前,将申请材料和自查表寄送至我院研究生招生工作办公室。
(邮寄地址:四川省成都市双流区川大路二段四川大学江安校区艺术学院二楼行政区205室;联系人:胡老师;联系电话:028-85991685;邮编:610207;建议使用顺丰快递寄送本人报名材料)。

特别提示:
①提交材料不符合要求者资格审查不合格;
②所有材料提交后不予退回;
③材料接收过时不再受理。
考生应认真了解并严格按照报考条件及相关政策要求选择填报志愿,按要求准确填写报名信息并提供真实材料。因不符合我单位博士研究生报考条件及相关政策要求,或因信息填写错误、填报虚假信息,或提供材料不符合要求、违反学术道德规范等造成后续不能参加考核或录取的,后果由考生本人承担。
所有考生均应对本人网上报名信息进行认真核对,报名信息经考生提交后一律不作修改,若确需修改的,应在网上报名截止前重新报名。
三、选拔程序
1. 资格审查
我院将根据考生的网上报名情况和提交的入学申请材料进行严格的资格审查,审查考生是否符合报考条件、是否提交完善的入学申请材料、是否按时完成缴费手续。资格审查结果预计在2025年12月底前公布,请考生届时登录博士报名资格审核查询网页(网址:https://yz.scu.edu.cn/bsqr/index)查询。
2. 材料评议
我院将组织专家对考生的入学申请材料进行集体评议打分,材料评议成绩满分100分。材料评议结果预计在2026年1月上旬左右公布。我院将根据考生的材料评议成绩,结合招生计划数确定进入复试考核环节的人员名单。
以同等学力身份报考博士研究生的需参加政治理论考试,非同等学力的考生无需参加。考试由学校统一组织,考试合格成绩为60分。考试时间和地点另行通知。
3. 复试
我院在复试环节对考生的思想品德、创新能力、专业素养、外语水平和综合素质等进行综合评价和全面考察。复试形式分为笔试和面试,复试满分为100分(笔试40分+面试60分),复试的权重为50%。笔试科目《艺术研究能力综合考评》,笔试时间3小时,复试考核的形式与安排详见我院博士复试通知。复试成绩折算成百分制成绩低于60分者不得录取。
同等学力考生在复试阶段加试两门本专业硕士学位主干课程,加试方式为笔试。加试科目将在复试通知中公布。
4. 思想政治素质和品德考核
我院在复试的同时,对考生本人的政治态度、思想表现、道德品质、遵纪守法、诚实守信等方面的现实表现进行考核。拟录取名单确定后,我院向考生所在单位函调人事档案(或档案审查意见)和本人现实表现等材料,全面审查其思想政治和品德情况。函调的考生现实表现材料,须由考生本人档案或工作所在单位的人事、政工部门加盖印章。思想政治素质和品德考核不合格者不予录取。
四、录取
1.考生录取总成绩=材料评议成绩×50%+复试成绩(百分制)×50%
2.录取按照“全面衡量,择优录取,保证质量,宁缺勿滥”的原则进行,依据招生计划、录取口径、考生总成绩、思想政治表现、身心健康状况等择优确定拟录取名单。
3.拟录取考生须于公示期内向我单位提交由政府设立的二级甲等及以上医院或四川大学校医院出具的体检报告原件。体检标准根据《残疾人教育条例》和《教育部办公厅 卫生部办公厅关于普通高等学校招生学生入学身体检查取消乙肝项目检测有关问题的通知》(教学厅〔2010〕2号)等文件规定,参照《教育部、卫生部、中国残疾人联合会关于印发〈普通高等学校招生体检工作指导意见〉的通知》(教学〔2003〕3号)要求执行。
4.网上公示拟录取名单,经体检、思想政治素质和品德考核、调档等流程后,向拟录取新生发录取通知书。
五、招生咨询方式
电话:028-85991685,E-mail:tthu@scu.edu.cn
六、受理举报渠道
我院成立“艺术学院2026年普通招考博士研究生招生工作举报受理小组”
联系电话:028-85991679;028-85991673
电子邮箱:artjiwei@scu.edu.cn
七、其他说明
考生的资格审查结果、材料评议成绩、复试成绩和拟录取结果请登录四川大学研究生招生信息网(http://yz.scu.edu.cn/)“博士招生”专栏或我院网站查询。
附件:
1.提交博士研究生入学申请材料自查表 点此下载:提交博士研究生入学申请材料自查表
2.在职考生单位同意报考证明 点此下载:在职考生单位同意报考证明
温馨提示:因考试政策、内容不断变化与调整,本网站提供的以上信息仅供参考,如有异议,请考生以权威部门公布的内容为准!






