四川大学华西口腔医学院/口腔疾病防治全国重点实验室2026年普通招考博士研究生招生简章
2025年度博士招生工作已全部结束,目前部分院校已进入2026年博士招生阶段,接下来华慧考博老师将持续为大家更新2026年博士招生考试折最新情况。请大家即时关注华慧考博网(www.hhkaobo.com)老师为大家更新2026年国内各院校的博士招生信息及备考经验指南!
欢迎广大考生咨询(微信号huahuikaobo),华慧考博官方电话(4006224468),QQ群(611435032)入群确认信息请填写(华慧考博咨询老师)加入群以后,请务必修改你的群名片为你的姓名。谢谢配合!
四川大学华西口腔医学院/口腔疾病防治全国重点实验室2026年普通招考博士研究生招生简章
我单位2026年博士研究生全部实行“申请-考核”制招生。
一、招生计划
我单位2026年计划招收博士研究生总计119人。实际招生人数待国家下达2026年招生计划后做适度调整。
除国家专项计划外,我单位定向生招生比例不超过5%。全日制定向生原则上要求在规定的培养年限内必须全脱产在校学习。全日制非定向生的人事档案必须转入我校。
二、报名
(一)报考条件
1.考生须思想品德良好,身体健康,具备《四川大学2026年博士研究生招生章程》规定的各项报考条件。
2.我单位所有学科和专业招收的博士生均是全日制博士生。报考口腔医学(代码105200)专业学位的考生,其硕士所学专业应为口腔医学相关类别专业,同时须有医师资格证书,且执业范围与所报考专业一致。
3.学术成果要求:近3年内以第一作者身份在北大中文核心期刊或国际英文期刊上至少发表1篇与报考专业相关的学术论文,成果计算起止时间为:2023年1月1日至2025年12月22日。
(二)网上报名和缴费
网上报名和缴费时间为2025年11月27日9:00至12月17日22:00。考生报名前务必仔细阅读《四川大学2026年博士研究生招生章程》和我单位博士研究生招生简章、招生专业目录,按要求完成网上报名和缴费。未在规定时间内进行报名和缴费者视为报名无效,不能进入下一环节。
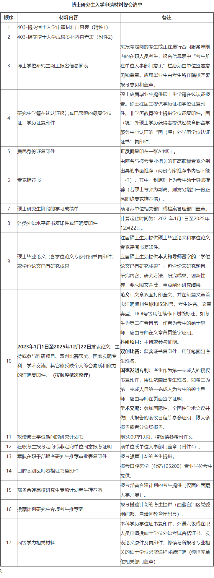
(三)提交申请材料
符合报考条件的人员须下载“403-提交博士入学申请材料自查表”(附件1)和“403-提交博士入学成果类材料自查表”(附件2),按顺序整理材料,装订成册(参考毕业论文装订方式),并在2025年12月22日(含)前将装订成册的申请材料寄出(寄/送地址:四川省成都市人民南路三段17号,四川大学华西东校区第四教学楼206研究生部办公室;联系人:晋老师;联系电话:028-85501438;邮编:610041)。
以邮寄方式寄送材料的考生在寄出后请及时跟踪快递公司进度,确保已准确送达至研究生部办公室,并在5日内登录四川大学研究生招生信息网博士招生栏报名审核查阅系统(https://yz.scu.edu.cn/bsqr/index)查阅报名材料是否收到。未按时送达材料造成的后果由考生本人承担。

特别提示:
①提交材料不符合要求者资格审查不合格;
②所有材料提交后不予退回;
③材料接收过时不再受理。
考生应认真了解并严格按照报考条件及相关政策要求选择填报志愿,按要求准确填写报名信息并提供真实材料。因不符合我单位博士研究生报考条件及相关政策要求,或因信息填写错误、填报虚假信息,或提供材料不符合要求、违反学术道德规范等造成后续不能参加考核或录取的,后果由考生本人承担。
所有考生均应对本人网上报名信息进行认真核对,报名信息经考生提交后一律不作修改,若确需修改的,应在网上报名截止前重新报名。
三、选拔程序
(一)资格审查
我单位将根据考生的网上报名情况和提交的入学申请材料进行严格的资格审查,审查考生是否符合报考条件、是否提交完善的入学申请材料、是否按时完成缴费手续。所有资格审查结果预计在2025年12月底公布完成,考生报名后即可密切关注四川大学研究生招生信息网博士招生栏报名审核查阅系统(https://yz.scu.edu.cn/bsqr/index)查阅资格审查是否通过。
(二)材料评议
我单位将组织专家对考生的入学申请材料进行集体评议打分,材料评议成绩满分100分。材料评议结果预计在2026年1月上旬左右公布。我单位将根据考生的材料评议成绩,结合招生计划数确定进入复试考核环节的人员名单。
(三)复试
我单位在复试环节对考生的思想品德、外语能力、专业志趣、专业素养、学业水平、科研能力、创新潜质和综合素质等进行综合评价和全面考察。复试考核的形式为面试,具体安排详见我单位博士研究生复试通知。考生参与复试考核时间应不少于30分钟/人。复试成绩折算成百分制成绩低于60分者不得录取。
同等学力考生在复试阶段加试两门本专业硕士学位主干课程,加试方式为笔试。加试科目将在复试通知中公布。
(四)思想政治素质和品德考核
我单位在复试的同时,对考生本人的政治态度、思想表现、道德品质、遵纪守法、诚实守信等方面的现实表现进行考核。拟录取名单确定后,我单位向考生所在单位函调人事档案(或档案审查意见)和本人现实表现等材料,全面审查其思想政治和品德情况。函调的考生现实表现材料,须由考生本人档案或工作所在单位的人事、政工部门加盖印章。思想政治素质和品德考核不合格者不予录取。
四、录取
(一)考生录取总成绩=材料评议成绩(百分制)×50%+复试成绩(百分制)×50%。
(二)录取按照“全面衡量,择优录取,保证质量,宁缺勿滥”的原则进行,依据招生计划、录取口径、考生总成绩、思想政治表现、身心健康状况等择优确定拟录取名单。
(三)拟录取考生须于公示期内向我单位提交由政府设立的二级甲等及以上医院或四川大学校医院出具的体检报告原件。体检标准根据《残疾人教育条例》和《教育部办公厅卫生部办公厅关于普通高等学校招生学生入学身体检查取消乙肝项目检测有关问题的通知》(教学厅〔2010〕2号)等文件规定,参照《教育部、卫生部、中国残疾人联合会关于印发〈普通高等学校招生体检工作指导意见〉的通知》(教学〔2003〕3号)要求执行。
(四)网上公示拟录取名单,经体检、思想政治素质和品德考核、调档等流程后,向拟录取新生发录取通知书。
五、招生咨询方式
联系人:晋老师;
联系地址:四川大学华西东校区第四教学楼206研究生部办公室;
电话:028-85501438; 邮箱:hxkqyjs@qq.com;
六、受理举报渠道
我单位成立“研究生招生工作举报受理小组”,接受考生的实名举报。举报受理小组在接到举报后,展开调查并回复举报人。
联系地址:华西口腔医学院教学楼七楼纪委办公室;
联系方式:028-85502570; 邮箱:hxkqjw@163.com。
七、其他说明
(一)考生的资格审查结果、材料评议成绩、复试成绩和拟录取结果请登录四川大学研究生招生信息网“博士招生”专栏(http://yz.scu.edu.cn/)查询。
(二)考生提交的论文材料应满足期刊官网或数据库可查,否则不计入。
(三)应届硕士毕业生在录取当年入学前未获得硕士学位证书者,将取消其入学资格。
(四)申请考生应诚实守信,任何弄虚作假、违反学术道德行为一经发现,取消报考资格,已经拟录取的取消入学资格。
附件3:研究计划书模板.doc
温馨提示:因考试政策、内容不断变化与调整,本网站提供的以上信息仅供参考,如有异议,请考生以权威部门公布的内容为准!






