江南大学2026年报考攻读博士学位研究生报名须知
2025年度博士招生工作已全部结束,目前部分院校已进入2026年博士招生阶段,接下来华慧考博老师将持续为大家更新2026年博士招生考试折最新情况。请大家即时关注华慧考博网(www.hhkaobo.com)老师为大家更新2026年国内各院校的博士招生信息及备考经验指南!
欢迎广大考生咨询(微信号huahuikaobo),华慧考博官方电话(4006224468),QQ群(611435032)入群确认信息请填写(华慧考博咨询老师)加入群以后,请务必修改你的群名片为你的姓名。谢谢配合!
江南大学2026年报考攻读博士学位研究生报名须知
一、报名
凡报考我校博士学位研究生(申请考核、硕博连读)均须在规定时间内登录“中国研究生招生信息网”(网址:https://yz.chsi.com.cn/),选择“博士网报”,使用现用姓名、有效身份证件等报名。请妥善保管用户名及密码。
请考生在报名前仔细阅读我校官网上公布的博士研究生招生简章、招生专业目录及报考院系主页公布的博士学位研究生选拔办法等相关通知,在规定期限内报名、提交报考材料并缴纳报名费,缺一不可,否则视为报名失败。
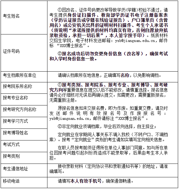
报考类别、报考院系、报考专业、报考博导、报考研究方向等重要报名信息在提交以后不能修改,请慎重选择。报名信息请务必仔细核对,无误后再确认提交。在职人员报考前,应事先征得所在单位人事部门同意,考生与所在单位因报考和录取问题所引起的一切纠纷,由考生本人负责。
同一报考批次内,每位考生只能保留一条有效报名信息(以缴费且生成报名号为准)。如因信息填写错误且无法修改等原因,确有需要重新报名,考生可在报名截止前再次报名。如重复交费,请及时发送邮件说明有效报名号及作废报名号:yzb@jiangnan.edu.cn,邮件请标注“XXX博士报名”。
报名时间截止后,不可再进行网上报名及缴费,也不得修改报名信息。已填写的报名信息如未完成缴费视为报名失败。报名缴费后,不办理退款手续。
报名成功后切勿变更身份信息(改名等),确保考试和入学时身份信息一致。
二、照片
上传本人近三个月内一寸正面、免冠无妆彩色头像电子证件照(参照居民身份证照片样式,可见双耳、双眉、不佩戴头饰,佩戴眼镜者,眼镜不能反光)。
照片将作为考生参加考核和入学的重要身份识别信息。请确保真实、规范,不得翻拍或对人像特征进行技术处理(如不使用PS等照片编辑软件处理等)。
要求:格式为jpg,大小20k-100k;照片背景为单色,不得有文字或水印。

三、学籍学历填写注意事项
报名系统将对报名信息进行学历(学籍)校验。如校验不通过,考生可登录学信档案(单击)查询学历(学籍)信息。网报期间,考生可以修改学历(学籍)信息,无需重新报名缴费。
老版毕业学位证书如同时存在“证书编号”和“学校编号”两个号码时,毕业及学位证书编号请填写“学校编号”,切勿填写证书左页的No.xxx印制号。
2002年以前毕业的考生,如学历校验未通过且无法下载《教育部学历证书电子注册备案表》,请及时申请《中国高等教育学历认证报告》,将电子版请发送邮箱:yzb@jiangnan.edu.cn,标注“XXX博士报名”。
请考生认真阅读以下注意事项,如因考生填写错误引起的一切后果由考生本人承担。
1、部分基本信息

2、硕博连读

3、申请考核

注:报名系统中,境外学历(学籍)无法校验(显示校验不通过),请考生登录“教育部留学服务中心网上服务大厅”,进入“学历学位认证”在线申请认证,在报名系统“附加要求”中上传学历学位证书认证书电子版。
四、上传报名材料电子版(招生学院专家组材料审核使用)
生成报名号后,考生在网报系统(网址:https://yz.chsi.com.cn/)“附加要求”中查看需上传/下载的附加材料。报名结束后,招生学院组织专家组审核报名申请材料(电子和纸质材料)。

请考生在网报系统关闭前完成附件的上传:
1、考博PPT可在“附加要求”中下载模板,PPT模板仅供参考,考生可以修改。
2、已获学士学位的考生必须上传学士学位证书(境外获得学位的考生上传教育部留学服务中心出具的认证书;如有特殊情况,写情况说明,扫描上传)。
3、已获硕士学位的考生必须上传硕士学位证书(境外获得学位的考生上传教育部留学服务中心出具的认证书;应届及硕博连读考生可上传空白页;如有特殊情况,写情况说明,扫描上传)。
4、应届考生及硕博连读考生必须上传学生证(含学号、姓名等基本信息),其他考生无需上传。
5、英语水平证明材料(英语四、六级、托福、雅思等)。
五、需向报考学院提供的存档纸质材料(A4纸打印或复印)
考生根据所报考院系的博士学位研究生选拔办法(详见各学院网站),在院系规定的纸质申请材料交寄截止时间之前(以寄出邮局邮戳或凭据为准),寄送报名及申请材料。
报名系统(网址:https://yz.chsi.com.cn/)中打印《博士学位研究生网上报名信息简表》,下载《专家推荐书》、《江南大学招收研究生思想政治情况调查表》和《江南大学研究生硕博连读申请表》等。按要求填写完整(内容可打印),手写签名并盖章。
向报考学院提供的存档纸质材料(请统一使用A4纸打印或复印)如下:
1、《博士学位研究生网上报名信息简表》(“郑重承诺”栏须由考生本人签字;“考生所在单位人事部门意见”栏硕博连读考生和应届生由所在学院签字盖章,在职考生由所在单位人事部门签字盖章,无工作单位的考生由档案所在部门签字盖章)。
2、两份《专家推荐书》(推荐人必须是所报考学科专业领域内的教授或相当于正高级专业技术职称的行业专家,内容可打印,必须有推荐专家手写签名及专家所在单位或学院盖章)。
3、身份证正反面复印件。
4、《江南大学招收研究生思想政治情况调查表》(由考生所在单位或学院负责人签名盖章;无工作单位的由档案所在地或者居住地所在基层党组织如街道办、居/村委会等部门负责人签名盖章)。
5、《江南大学研究生硕博连读申请表》(硕博连读考生)。
6、本科毕业证书和学士学位证书复印件。
7、硕士阶段的学生证复印件和学习成绩单原件(应届考生、硕博连读考生)。
8、硕士毕业证书和硕士学位证书复印件(已获硕士学位考生)。
9、教育部留学服务中心出具的认证书复印件(在境外获得学位的考生)。
10、英语水平证明复印件。
11、已发表论文复印件,获奖证明或其他可以证明申请人科研能力和水平的材料(同等学力考生必须提供)。
12、报考学院要求的其他材料(详见各学院网站上公布的学院博士学位研究生选拔办法)。
注:以上材料在考生录取后由报考学院放入档案,对弄虚作假者,不论何时,一经查实,即按有关规定取消报考资格、录取资格、入学资格或学籍。
温馨提示:因考试政策、内容不断变化与调整,本网站提供的以上信息仅供参考,如有异议,请考生以权威部门公布的内容为准!






