南京林业大学经济管理学院2026年博士研究生“申请-考核”制招生实施细则
2025年度博士招生工作已全部结束,目前部分院校已进入2026年博士招生阶段,接下来华慧考博老师将持续为大家更新2026年博士招生考试折最新情况。请大家即时关注华慧考博网(www.hhkaobo.com)老师为大家更新2026年国内各院校的博士招生信息及备考经验指南!
欢迎广大考生咨询(微信号huahuikaobo),华慧考博官方电话(4006224468),QQ群(611435032)入群确认信息请填写(华慧考博咨询老师)加入群以后,请务必修改你的群名片为你的姓名。谢谢配合!
南京林业大学经济管理学院2026年博士研究生“申请-考核”制招生实施细则
根据《南京林业大学2026年博士研究生招生简章》《南京林业大学“申请-考核”制招收博士研究生实施办法(修订)》《经济管理学院博士研究生招生指标分配办法(试行)》以及经济管理学院实际情况制定本实施细则。
一、学院博士研究生招生工作组织
经济管理学院成立以党委书记、院长、分管副院长等组成的博士研究生招生工作委员会。
二、申请资格
(一)申请资格
1.中华人民共和国公民。拥护中国共产党的领导,具有正确的政治方向,热爱祖国,愿为社会主义现代化建设服务,遵纪守法,品行端正。
2.诚实守信,学风端正,心理健康,无学术不端等行为。
3.身体健康状况符合国家规定的体检标准。
4.硕士研究生毕业且已获得硕士及以上学位(在境外获得的学历和学位须经教育部留学服务中心认证),或应届毕业硕士生(入学报到前须取得硕士毕业证书和学位证书或境外学历学位认证书)。
5.英语水平原则上达到以下条件之一:CET6≥425分、或TOEFL≥70分、或IELTS≥6.0、或PETS5≥45分;或以第一作者(或第二作者,导师第一作者)在英文期刊上发表过学术论文;或获得英语语系国家本科或硕士学位。
6.申请者须满足以下学术成果条件之一(成果要求近5年以内):
(1)在《南京林业大学学术论文质量筛选期刊体系》所列期刊上发表F类以上学术论文1篇(排名第一,或排名第二、导师第一);
(2)获1项授权发明专利(排名第一,或排名第二、导师第一);
(3)在“挑战杯”科技学术竞赛、“互联网+”创新创业大赛、全国大学生数学建模竞赛中获1项省级以上奖励(排名前三)。
(二)提交申请材料
申请人根据招生简章要求,进行网上报名,并提交以下申请材料至学院:
(1)《博士学位研究生网上报名信息简表》(报名成功后系统自动生成);
(2)学历、学位证书或教育部留学服务中心认证书复印件(应届生提供学生证复印件);
(3)提供硕士学位论文简介(同等学力报考者不需提供)、目前科研工作研究情况、近3年研究项目及研究内容简介;
(4)博士研究计划(不少于1000字);
(5)两位专家(与申请人报考学科相同或相近学科的教授或相当专业技术职务专家)的推荐信;
(6)本人研究成果清单以及相关复印件一套;
(7)外语水平证明材料;
(8)思想政治考核表;
考生需在报名时将上述材料电子版按序排列,合并为一个pdf文件在系统提交,其中其中(1)(5)(8)无需电子文件。所有纸质材料面试时带来现场提交。
三、学院学科考核程序
考核包括对申请人提交的材料进行资格初审和对申请人进行全面考核。
(一)资格初审
学院组成资格初审专家组(专家组的成员原则上为博士生导师,一般不少于5人),负责对申请人的报名资格进行初审。初审学科专家组根据申请人所提交的申请材料,对其科研潜质和基本素质进行初审,根据初审结果和招生导师的基本意向,提出进入全面考核的考生名单,并在学院网站公布。
(二)全面考核
全面考核可差额进行,差额比例由各学科根据当年“申请-考核”招生指标及申请人数确定。
学院组织成立以学科为单位的专家组(组长由学科负责人担任,至少5人)对申请人进行全面考核,全面考核应包括学术水平考核和综合面试两个环节:
学术水平考核成绩占50%,综合面试成绩占50%,两项成绩综合得分低于60分为不合格。
1.学术水平考核
学术水平考核实行按学术成果计分,分值可累加。

注:1)与导师共同发表且第一作者为导师的,加分时可按申请者为第一作者计分;第一作者为非导师的,第二作者不计分;第三作者及以后者不计分。
2)同一篇论文如被多个数据库收录,按就高不就低原则计分。
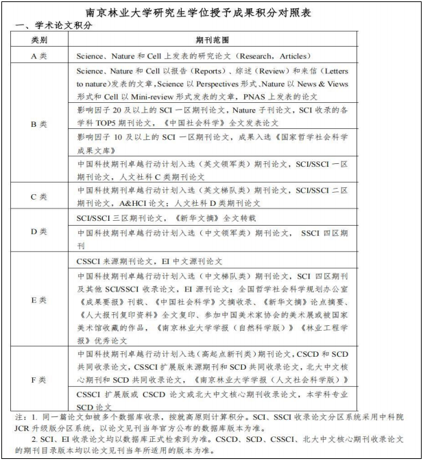
3)F类、E类、D类、C类及以上级别论文依据“南京林业大学研究生学位授予成果积分对照表”判定。

2.综合面试
综合面试环节主要对申请人的思想政治表现、外语水平、专业知识、科研创新能力、个人综合素质等进行考核。
考核形式由专家组根据学院制定的考核细则结合本专业特点具体组织实施,考核时间、地点以及专家组成员需提前上报研究生院备案,综合面试环节要求公开进行。面试小组应对每位考生的作答情况进行现场记录,提交考核记录和考核成绩表。
四、录取
考核专家组根据考生的各项成绩和各导师招生名额,在充分尊重导师意见的基础上,综合确定拟录取人选名单,每位导师原则上不超过2个名额;学院招生工作委员会负责审查考核记录和考核成绩,审核无误后报学院学术委员会审查,并报学院党政联席会议审批。学院在本院网站上公示经学院招生工作委员会审查通过的拟录取人选及其考核成绩,公示期不少于五个工作日,公示无异议后,报送研究生院。
五、其他情况
若报名时有工作单位,录取类别为非定向的博士生,录取时必须提供原工作单位解除劳动关系的正式合同,录取初期(5月上旬)将函调人事档案。
本细则由经济管理学院负责解释,未尽事宜请与我院研究生招生办公室联系,联系电话:025-85427373。
附件下载:南京林业大学经济管理学院2026年博士研究生申请考核制招生实施细则
点击查看:【现货】华慧2026年通用考博英语预测作文适用于非医学命题作文

温馨提示:因考试政策、内容不断变化与调整,本网站提供的以上信息仅供参考,如有异议,请考生以权威部门公布的内容为准!






